设计院出的LNG、LPG装车橇P&ID上的安全阀前后都有一个切断阀(球阀),目的是为了方便安全阀年检或维修,但是标准又规定了安全阀前后不宜设置切断阀,实际项目执行时该如何操作?

图 1 LNG装车橇安全阀前后设置切断阀

图 2 LNG装车橇 P&ID
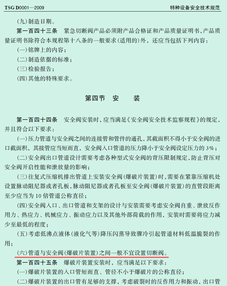
再看 TSG 特种设备安全技术规范 TSG D0001 压力管道安全技术监察规程——工业管道,第四节 安装 第一百四十四条 提到:“(六) 管道与安全阀(爆破片装置)之间一般不宜设置切断阀”,具体见下图:

图 3 TSG D0001 压力管道安全技术监察规程——工业管道
根据 GB/T 1.1 标准化工作导则 第1部分:标准化文件的结构和起草规则 附录 C 条款类型的表述使用的能愿动词或句子语气类型 的要求,表示推荐或指导应使用表 C.3所示的能愿动词,其中肯定形式用来表达建议的可能选择或认为特别适合的行动步骤,无须提及或排除其他可能性;否定形式用来表达某种可能选择或行动步骤不是首选的但也不是禁止的。

图 4 GB/T 1.1 标准化工作导则 第1部分:标准化文件的结构和起草规则
因此,TSG D0001 “管道与安全阀(爆破片装置)之间一般不宜设置切断阀”中的“不宜”指的是“不是首选,但也不是禁止”。
另外,根据 GB/T 20801.6 压力管道规范 工业管道 第 6 部分:安全防护 第 4.3 安全泄放装置进、出口阀门和管道的设置的要求:
4.3.1 安全泄放装置的进、出口不宜安装切断阀。确因安全泄放装置检测、维修需要安装时,应符合下列要求:
a)切断阀应采用全通径的,或压力降不影响安全泄放装置的正常工作和安全泄放量;
b)安全泄放装置正常工作时,切断阀应锁定或铅封在全开位置。

图 5 GB/T 20801.6 压力管道规范 工业管道 第 6 部分:安全防护
总结:安全阀前后不宜设置切断阀,但在满足标准规定的条件下也可以设置切断阀。所谓的“不宜”是指条件许可时优先不这样做,允许在特殊条件下替代,但需论证合理性。
转载请注明:
文章作者: 尚延伟 原文链接:https://www.cad2d3d.com/post-2318.html
可能感兴趣的文章
LNG 装卸臂(鹤管)高清三维效果图
工资降到20年前的水平了,我想到这个冬天会很冷,但没想到会这么冷!
装车橇设计大师:球阀(顶装和侧装、软密封和硬密封、浮动球和固定球、单向密封和双向密封)- SolidWorks 是个乖宝宝!使用条款你不说我不看,大家其乐融融
圆锥管螺纹的基准平面是什么?看完标准更懵圈,学习只能靠悟性!- 机器人高端吗?技术含量可能不如挖掘机,终究是乌鸡,无法变凤凰
- GB 50160 -2008 石油化工企业设计防火规范火灾危险性分类,可燃气体甲、乙类、可燃液体甲A、甲B、乙A、乙B、丙A、丙B
- 一把剪刀12000元,明明是一个只有9人的小作坊生产的,凭啥卖这么贵?
内压薄壁壳体的应力分析,圆筒形和球形周向和经向应力计算公式
美国制造大行程平行开合气动手爪,驱动和同步装置非同寻常
更多最新发布: 标准规范
-
美标 ANSI/HI 对离心泵 NPSH、NPSHR、NPSHA 的定义、解释和计算示例,看完美标之后茅塞顿开
-
美国国家标准液压协会( ANSI/HI )动力泵标准清单
-
破防了!美国国家标准不是强制性的,全凭企业自愿遵守,不怕没有底线的无良企业吗?
-
安全阀(爆破片装置)前后是否可以设置切断阀?为何TSG D0001和GB/T 20801.6规定不一致?
-
集装箱规格、尺寸、配货毛重、体积和实物图
-
表面粗糙度符号全都标错了,竟然没有一个人发现
-
国家标准GB 3836.1-2010 爆炸性环境 第1部分:设备 通用要求 pdf 免费下载
-
M10的螺钉保证载荷3.37吨,做设计不能靠经验,理论计算之后心里更有底

富超安全阀校验报告压力表计量报告锅炉储气罐蒸汽泄压阀A27W-16T
新国标商用猛火灶中压阀高压阀液化气煤气罐安全自闭减压阀门饭店
新国标燃气自闭阀优质铜材家用天然气专用热水器低压超压安全阀 

本站所有资源一键获取,含3D模型、设计软件和案例视频等
AutoCAD 2025 破解版+注册机 安装程序免费下载,附下载地址及安装教程
SolidWorks 2024 SP2.0 破解版免费下载及安装教程
发那科机器人 FANUC 离线编程 动画仿真模拟软件 ROBOGUIDE V9 免费下载